Montaż paneli słonecznych – Twoja droga do energii odnawialnej
W kategorii montaż znajdziesz wszystko, co musisz wiedzieć o instalacji paneli fotowoltaicznych. Nasze artykuły obejmują proces montażu, wskazówki dotyczące wyboru odpowiedniego miejsca oraz najnowsze technologie, które mogą zrewolucjonizować Twoje podejście do energii. Dowiesz się, jakie są korzyści płynące z OZE oraz jak właściwie zaplanować każdy etap instalacji. Zachęcamy do odkrywania naszych treści, które pomogą Ci w podjęciu świadomej decyzji o inwestycji w odnawialne źródła energii. Z nami każda informacja przybliży Cię do zrównoważonego stylu życia.
Instalacje telekomunikacyjne to konstrukcje, które wymagają zastosowania wysokiej jakości elementów i zabezpieczeń. Aby mogły one odpowiednio spełniać swoje zadania, a jednocześnie cechować się ponadprzeciętną efektywnością i bezpieczeństwem, konieczne jest również użycie właściwych narzędzi i akcesoriów na etapie ich montażu.
Poznaj kluczowe aspekty konstrukcji pod falownik w instalacjach fotowoltaicznych. Dowiedz się, jak prawidłowy montaż i dobór materiałów wpływa na wydajność i bezpieczeństwo systemu PV.
Szukasz montażu fotowoltaiki w Koszalinie? Sprawdź ceny, dostępne dotacje i renomowanych instalatorów. Poznaj koszty, oszczędności i proces instalacji paneli słonecznych w Twoim mieście.
Poznaj kluczowe elementy i technologie budowy magazynu energii. Dowiedz się, jak systemy magazynowania energii wpływają na efektywność OZE i stabilność sieci energetycznej.
Wiata z panelami fotowoltaicznymi łączy ochronę pojazdów z produkcją energii. Poznaj korzyści i zastosowania tego innowacyjnego rozwiązania - od garażu po altanę ogrodową.
Dowiedz się, jak zainstalować solary na dachu bloku, obniżyć rachunki za prąd i chronić środowisko. Poznaj korzyści, koszty i procedury związane z fotowoltaiką w budynkach wielorodzinnych.
Poznaj optymalny kąt nachylenia fotowoltaiki i zwiększ wydajność swojej instalacji. Sprawdź, jak ustawienie paneli wpływa na efektywność i produkcję energii w różnych warunkach.
Poznaj rodzaje konstrukcji gruntowych fotowoltaiki, ich zalety i proces montażu. Dowiedz się, jak wybrać najlepszy system montażowy PV dla Twojej instalacji naziemnej i zwiększ jej wydajność.
Dowiedz się, jak samodzielnie zamontować panele fotowoltaiczne i zaoszczędzić na instalacji. Krok po kroku przedstawiamy proces montażu domowego systemu PV, od planowania po uruchomienie.
Dowiedz się, jak skutecznie montować panele fotowoltaiczne na dachu z papy. Poznaj metody instalacji, optymalne kąty nachylenia i zasady bezpieczeństwa. Maksymalizuj wydajność swojego systemu solarnego.
Dowiedz się jak prawidłowo zamontować stelaż pod panele fotowoltaiczne na gruncie. Poznaj rodzaje konstrukcji, metody montażu i optymalne ustawienia, które zwiększą wydajność Twojej instalacji.
Dowiedz się, jak prawidłowo przygotować instalację elektryczną pod fotowoltaikę. Poznaj kluczowe etapy modernizacji sieci, dobór komponentów i zasady bezpiecznego podłączenia systemu PV.
Poznaj regulacje i zalecenia dotyczące odległości farm fotowoltaicznych od zabudowań. Dowiedz się, jak zaplanować lokalizację instalacji PV zgodnie z prawem i dobrymi praktykami.
Poznaj zalety i wymagania instalacji paneli słonecznych na działce. Dowiedz się, jak zwiększyć niezależność energetyczną i oszczędzać, korzystając z energii słonecznej na terenie rekreacyjnym.
Poznaj zalety i wady naziemnych konstrukcji fotowoltaicznych. Dowiedz się, jak montaż paneli na gruncie wpływa na wydajność i koszty systemu PV. Sprawdź, czy to rozwiązanie dla Ciebie.
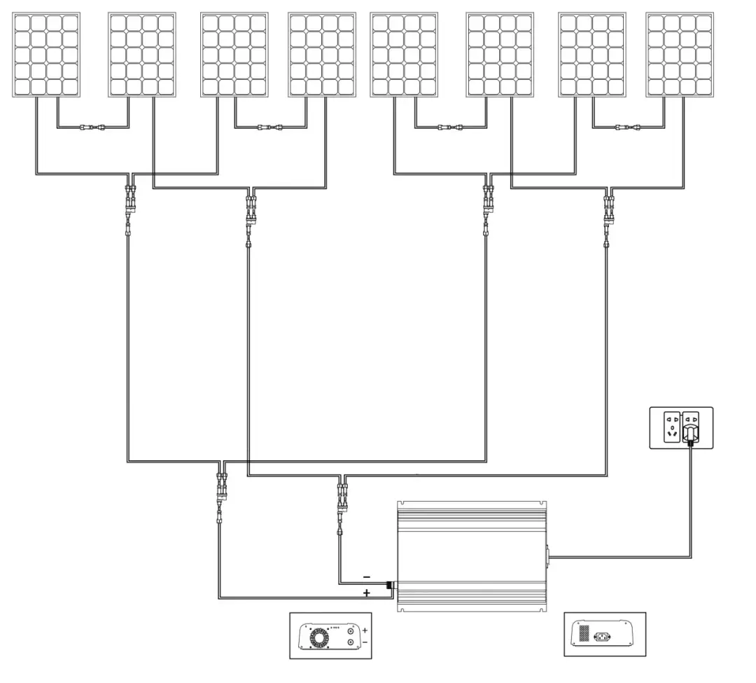
Poznaj schemat podłączenia paneli PV i kluczowe zasady prawidłowej instalacji. Dowiedz się, jak efektywnie łączyć moduły słoneczne i uniknąć typowych błędów montażowych.
Poznaj skuteczne sposoby montażu paneli fotowoltaicznych na dachu. Dowiedz się, jak prawidłowo instalować moduły PV, dobrać system mocowania i zapewnić bezpieczeństwo instalacji.
Dowiedz się, jak prawidłowo łączyć panele PV, aby zoptymalizować wydajność swojej instalacji solarnej. Poznaj metody łączenia, ich wpływ na efektywność i kluczowe czynniki przy konfiguracji systemu fotowoltaicznego.
Dowiedz się, jak prawidłowo mocować panele słoneczne na różnych typach dachów. Poznaj systemy montażu, wymagania techniczne i znaczenie profesjonalnej instalacji dla efektywności fotowoltaiki.
Poznaj ceny stelaży do paneli fotowoltaicznych na dachu płaskim. Porównaj koszty różnych typów konstrukcji, systemów montażowych i mocowań. Sprawdź, ile kosztuje instalacja fotowoltaiczna.